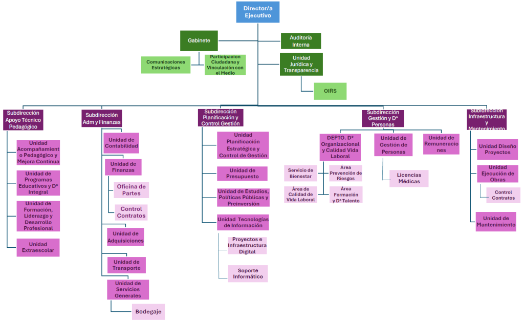
Organigrama
El Servicio Local de Educación Pública Chinchorro se sustenta en un equipo comprometido con el desarrollo integral de la educación pública y el fortalecimiento de los aprendizajes.
Su estructura organizacional está orientada a promover un liderazgo educativo efectivo, capaz de impulsar procesos de mejora continua en todos los niveles del sistema.
Cada unidad cumple un rol estratégico en este propósito compartido: desde la conducción directiva, que define lineamientos y orienta el desarrollo educativo del territorio, hasta los equipos técnicos y de apoyo, que acompañan de manera permanente a los establecimientos educacionales, promoviendo prácticas pedagógicas de calidad y contribuyendo al progreso sostenido de las comunidades educativas.
